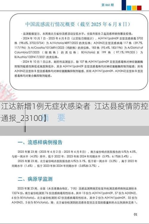
息烽新增1例无症状感染者 息烽县疫情防控最新通报_66789
息烽新增1例无症状感染者 / 息烽县疫情防控最新通报

(图片来源网络,侵删)
10月26日,息烽县在重点人员核酸检测中发现1例新冠肺炎无症状感染者,目前相关流调溯源及隔离管控工作已同步开展。
一、疫情基本情况
该感染者系省外返黔人员,在落实“落地检”后闭环管理中发现。目前已转运至定点医院隔离治疗。其相关密切接触者均已排查管控,首次核酸检测结果均为阴性。
二、当前防控措施
根据流行病学调查结果,已科学划定相关风险区域,并完成环境消杀。区域内正有序组织核酸筛查,全力保障居民生活物资供应。请市民积极配合社区管理,落实各项防控要求。
三、市民注意事项
请近期有省外旅居史的人员,主动向社区报备并按要求进行核酸检测。广大市民要坚持佩戴口罩、保持社交距离、注意个人卫生,进入公共场所主动扫码测温。
疫情防控需全民参与,请广大市民密切关注官方权威发布,不传谣、不信谣,共同维护良好防疫秩序。
2022年3月23日锦屏县新增确诊病例情况_73007
2022年3月23日锦屏县新增确诊病例情况
2022年3月23日0时至24时,锦屏县新增新冠肺炎确诊病例1例,为无症状感染者转归;新增无症状感染者2例。
新增的2例无症状感染者均系在集中隔离点例行核酸检测中发现。经初步流调,2名感染者均为3月22日本县报告的确诊病例的密切接触者,属于同一家庭聚集性传播链。本次新增病例均来自集中隔离管控人员,无社会面筛查发现。
目前,上述感染者已全部闭环转运至定点医院隔离治疗,情况稳定。疾控部门已对相关密切接触者、次密切接触者进行全面排查,并落实集中隔离医学观察措施。对病例涉及的居住场所、活动轨迹已完成终末消毒。相关风险点位的环境采样检测工作正在进行中。
转载请注明来自允霆电子商贸,本文标题:《息烽新增1例无症状感染者 息烽县疫情防控最新通报_66789》












京公网安备11000000000001号
京ICP备11000001号